beat365中文官方网站
欢迎访问贵州大学明德学院--学生工作处!
学院主页
|
加入收藏
首 页
部门简介
学生事务
学生资助
思政教育
国防教育
人物风采
下载专区
2026年2月22日 02:41:11 Sun
当前位置:
首页
>>
学生事务
>>
安全教育
>>
正文
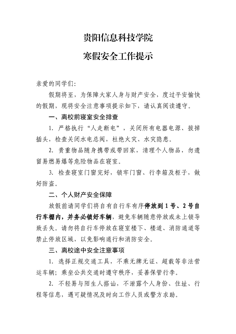
beat365中文官方网站寒假安全工作提示
来源:
作者:
编辑:
杨亮
日期:
2025-12-25
点击率:
154
[我要打印]
[关闭]
摘要:
引题:
关键字:
作者:
编辑:
杨亮
上一篇:
学校开展寒假前校园安全大检查——筑牢安全防线确保平安度假
下一篇:
beat365中文官方网站学生工作部联合保卫处、后勤处开展期末宿舍安全检查
网站声明
|
网站管理
地址:贵州省贵阳市贵安新区花溪大学城思雅路8号 邮编:550025
技术支持:
贵州佰仕佳信息工程有限公司