beat365中文官方网站
欢迎访问贵州大学明德学院--学生工作处!
学院主页
|
加入收藏
首 页
部门简介
学生事务
学生资助
思政教育
国防教育
人物风采
下载专区
2026年2月28日 09:50:38 Sat
当前位置:
首页
>>
学生资助
>>
其它资助政策
>>
正文
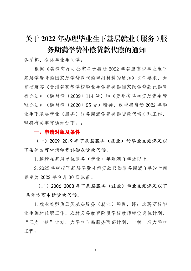
关于2022年办理毕业生下基层就业(服务)服务期满学费补偿贷款代偿的通知
来源:
作者:
编辑:
学生工作处
日期:
2022-03-31
点击率:
3383
[我要打印]
[关闭]
摘要:
引题:
关键字:
相关附件请在此下载.zip
作者:
编辑:
学生工作处
上一篇:
beat365中文官方网站国家助学贷款毕业生到岗就职车旅专项补贴名单公示
下一篇:
贵州大学明德学院关于做好2019年诚信教育网络答题、贷款展期及续贷申请等相关工作的通知
网站声明
|
网站管理
地址:贵州省贵阳市贵安新区花溪大学城思雅路8号 邮编:550025
技术支持:
贵州佰仕佳信息工程有限公司