beat365中文官方网站
网站首页
专题首页
最新新闻
学院通知
学院介绍
教师风采
教务教学
党建动态
学院团总支、学生会
学生工作
就业指导
心理健康
实验实训中心
学院通知
当前位置:
专题首页
>>
学院通知
>> 正文
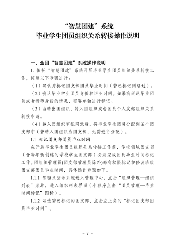
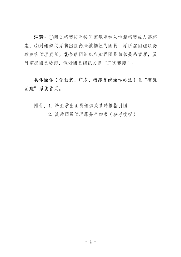
转:“智慧团建”系统毕业学生团员组织关系转接操作指南
来源:
作者:
编辑:
宋煜
日期:
2025-07-24
点击率:
5473
[我要打印]
[关闭]
摘要:
引题:
关键字:
作者:
编辑:
宋煜
上一篇:
转:智慧团建”手机版使用说明
下一篇:
健康管理学院关于开展国家助学贷款政策宣讲暨国家助学贷款毕业生毕业确认工作的通知
网站地图
|
版权声明
|
隐私说明
地址:贵州省贵阳市贵安新区花溪大学城思雅路8号
纳税人识别号:52520000090327188H
黔ICP备20002667号
学校官微
学校官博