beat365中文官方网站
English
|
学生
|
考生及访客
|
校友
|
书记校长信箱
|
校务公开
首页
beat365
学校简介
现任领导
学校新闻
学校规章制度
校园风光
办事指南
校训
校徽
资料下载
学校荣誉
机构设置
通知公告
党建思政
党建思政工作
马院+书院
学生工作
网络党校
教学机构
信息工程学院
数字传媒学院
健康管理学院
智能工程学院
土木工程学院
经济管理学院
公共教学部
思政教学部
继续教育部
管理机构
学校党政办
党群工作部
人力资源处
教学科研处
学生工作处
招生就业处
团委工作
图书信息中心
保卫处
信息中心
后勤处
实践实训中心
招生就业
招生信息网
就业信息网
合作交流
本科评估
当前位置:
首页
>>
系部
>>
土木工程学院
>>
学院新闻
>>
正文
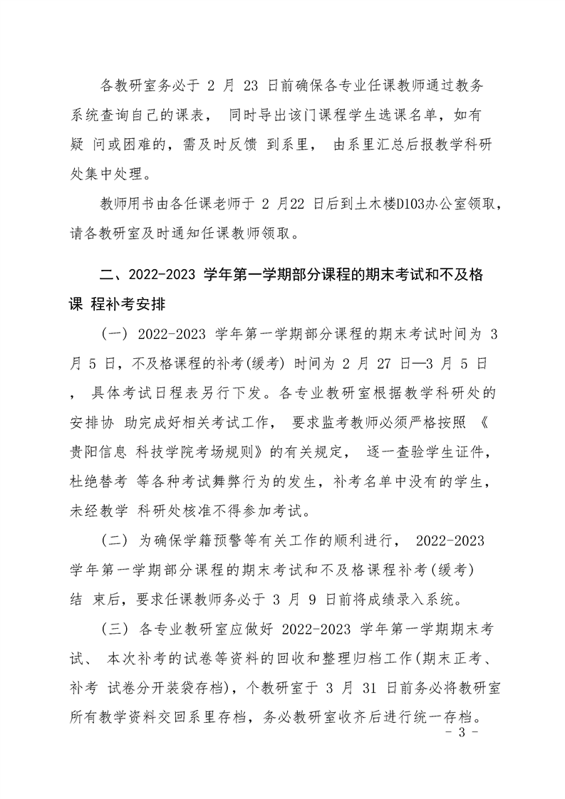
关于做好2022-2023学年第二学期开学有关工作安排的通知
来源:
作者:
编辑:
土木系
日期:
2023-02-28
点击率:
5519
[我要打印]
[关闭]
摘要:
引题:
关键字:
beat365中文官方网站土木工程系2022-2023学年第二学期开学有关工作安排的通知-教务发〔2023〕01号.rar
E-mail:
分享到:
搜狐微博
新浪微博
网易微博
腾讯微博
作者:
编辑:
土木系
上一篇:
”闯新路 促发展“——贵安新区建材行业高质量发展座谈会
下一篇:
我系学子在第十届中国TRIZ杯大学生 创新方法大赛中喜获佳绩
网站地图
|
版权声明
|
隐私说明
地址:贵州省贵阳市贵安新区花溪大学城思雅路8号
纳税人识别号:52520000090327188H
黔ICP备20002667号
学校官微
学校官博