beat365中文官方网站
English
|
学生
|
考生及访客
|
校友
|
书记校长信箱
|
校务公开
首页
beat365
学校简介
现任领导
学校新闻
学校规章制度
校园风光
办事指南
校训
校徽
资料下载
学校荣誉
机构设置
通知公告
党建思政
党建思政工作
马院+书院
学生工作
网络党校
教学机构
信息工程学院
数字传媒学院
健康管理学院
智能工程学院
土木工程学院
经济管理学院
公共教学部
思政教学部
继续教育部
管理机构
学校党政办
党群工作部
人力资源处
教学科研处
学生工作处
招生就业处
团委工作
图书信息中心
保卫处
信息中心
后勤处
实践实训中心
招生就业
招生信息网
就业信息网
合作交流
本科评估
当前位置:
首页
>>
学校服务
>>
教学科研
>>
教务通知
>>
正文
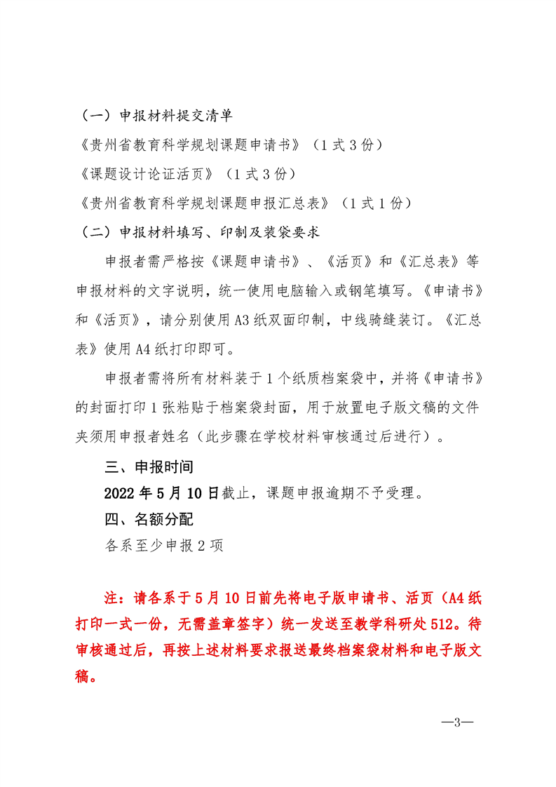
关于组织申报2022年贵州省教育科学规划课题的通知
来源:
作者:
编辑:
教学科研处
日期:
2022-02-25
点击率:
3961
[我要打印]
[关闭]
摘要:
引题:
关键字:
附件1:2022年省教育科学规划课题申报工作方案.pdf
附件2:贵州省教育科学规划课题申请书.doc
附件3:课题设计论证活页.doc
附件4:贵州省教育科学规划年度课题申报汇总表.xls
E-mail:
分享到:
搜狐微博
新浪微博
网易微博
腾讯微博
作者:
编辑:
教学科研处
上一篇:
关于组织申报贵州省理论创新课题(招标课题)——新国发2号文件专项课题的通知
下一篇:
关于组织申报2022年度全国教育科学规划课题工作的通知
网站地图
|
版权声明
|
隐私说明
地址:贵州省贵阳市贵安新区花溪大学城思雅路8号
纳税人识别号:52520000090327188H
黔ICP备20002667号
学校官微
学校官博