beat365中文官方网站
English
|
学生
|
考生及访客
|
校友
|
书记校长信箱
|
校务公开
首页
beat365
学校简介
现任领导
学校新闻
学校规章制度
校园风光
办事指南
校训
校徽
资料下载
学校荣誉
机构设置
通知公告
党建思政
党建工作
思政工作
学生工作
网络党校
教学机构
信息工程学院
数字传媒学院
健康管理学院
智能工程学院
土木工程学院
经济管理学院
公共教学部
思政教学部
继续教育部
管理机构
学校党政办
党群工作部
人力资源处
教学科研处
学生工作处
招生就业处
团委工作
图书信息中心
保卫处
信息中心
后勤处
实践实训中心
招生就业
招生信息网
就业信息网
合作交流
本科评估
当前位置:
首页
>>
系部
>>
健康管理学院
>>
学院通知
>>
正文
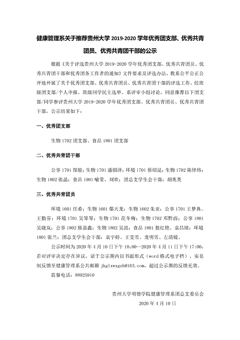
健康管理系关于推荐贵州大学2019-2020学年优秀团支部、优秀共青团员、优秀共青团干部的公示
来源:
作者:
张丽
编辑:
健康管理系
日期:
2020-04-10
点击率:
8960
[我要打印]
[关闭]
摘要:
引题:
关键字:
E-mail:
分享到:
搜狐微博
新浪微博
网易微博
腾讯微博
作者:
张丽
编辑:
健康管理系
上一篇:
关于做好2020年贷款展期、贷款毕业生诚信教育网络答题及毕业确认等相关工作的通知
下一篇:
关于推荐贵州大学明德学院2019-2020学年优秀团支部、优秀共青团员、优秀共青团干部的公示
网站地图
|
版权声明
|
隐私说明
地址:贵州省贵阳市贵安新区花溪大学城思雅路8号
纳税人识别号:52520000090327188H
黔ICP备20002667号
学校官微
学校官博